Всем привет!
В свое время была опубликована схема носимой радиостанции, которую предлагалось использовать для школьной военизированной игры "Зарница". Радиостанция работала на любительском диапазоне 28 мГц, приемник был сделан на трех транзисторах по схеме сверхрегенератора. Сам "сверчок" представлял собой первый транзистор, и затем шли два транзистора УНЧ. Передатчик представлял собой двухтактный автогенератор, перед которым размещались два транзистора микрофонного усилителя.
Конечно ни о какой стабильности и избирательности не было и речи, но радиостанция на то время была очень хороша. Нестабильность передатчика отлично компенсировалась широкополосностью приемника, чувствительность была соответствующая, приемник был оснащен ручкой плавной настройки, которая делала поиск корреспондента достаточно легким. Работа с однотипными радиостанциями создавала колорит армейского применения. Приемник громко и чисто шипел, а когда появлялся сигнал корреспондента, шум полностью пропадал и была слышна громкая чистая речь. Качество модуляции было высоким. Это были 60-е - 70-е года прошлого века.
Хотелось бы найти оригинальную статью со схемой этой радиостанции. Прямой поиск в интернете результата не дал.
Может кто-нибудь подскажет источник? Скорее всего журнал "Радио" за прошлые года
Кто помнит транзисторную радиостанцию для "Зарницы"?
Re: Кто помнит транзисторную радиостанцию для "Зарницы"?
В техникуме в свое время студенты делали эту схему, оформляли в мыльницы и полным ходом пользовались. Жаль, не сохранилась схема
Re: Кто помнит транзисторную радиостанцию для "Зарницы"?
Только что ради вас зарегистрировался на форуме, увидев описание темы
Судя по описанию вы ищете вот это: http://www.irls.narod.ru/ppu/ppu10.htm
в школьные годы собирал эту радиостанцию - чуткий приемник на кусок провода ловил таксистов за 7 км от нее
Судя по описанию вы ищете вот это: http://www.irls.narod.ru/ppu/ppu10.htm
в школьные годы собирал эту радиостанцию - чуткий приемник на кусок провода ловил таксистов за 7 км от нее
- Attachments
-
- z_Katushki.jpg (239.15 KiB) Viewed 53566 times
-
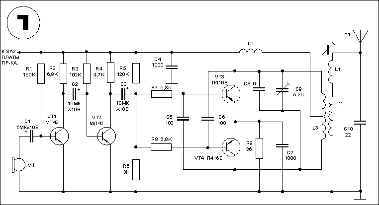
- Приемник
- ppu10_2.gif (7.72 KiB) Viewed 53566 times
-
- Передатчик
- ppu10_1.gif (9.08 KiB) Viewed 53566 times
Re: Кто помнит транзисторную радиостанцию для "Зарницы"?
Добрый день!
Да, это именно она, спасибо! Конечно, на сегодняшний день схема не актуальна, но воспоминаний с ней связано много. Не было вообще идеи радиолюбительской связи, но на десятке в то время многие работали АМ и слышно было чудесно. С нее фактически увлечение радиосвязью и началось
Re: Кто помнит транзисторную радиостанцию для "Зарницы"?
Аналогично
Была одной из моих первых конструкций, благодаря доступной элементной базе в условиях провинциальной деревушки и нескольких нерабочих телевизоров под рукой
Re: Кто помнит транзисторную радиостанцию для "Зарницы"?
US5CAK wrote:АналогичноБыла одной из моих первых конструкций, благодаря доступной элементной базе в условиях провинциальной деревушки и нескольких нерабочих телевизоров под рукой
.
Re: Кто помнит транзисторную радиостанцию для "Зарницы"?
Когда с товарищем первый раз пришли на коллективную радиостанцию, на которой стоял Р250 и всеволновый передатчк, то все удивлялись, почему мы настойчиво хотим работать только на десятке. Невдомек им было что у нас уже был определеный наблюдательский стаж на этом диапазоне, благодаря этим радиостанциям 